德国进口落地钟机械钟专卖店
咨询电话:13902052566
首页
关于我们
产品系列
消息资讯
联系我们
NEWS
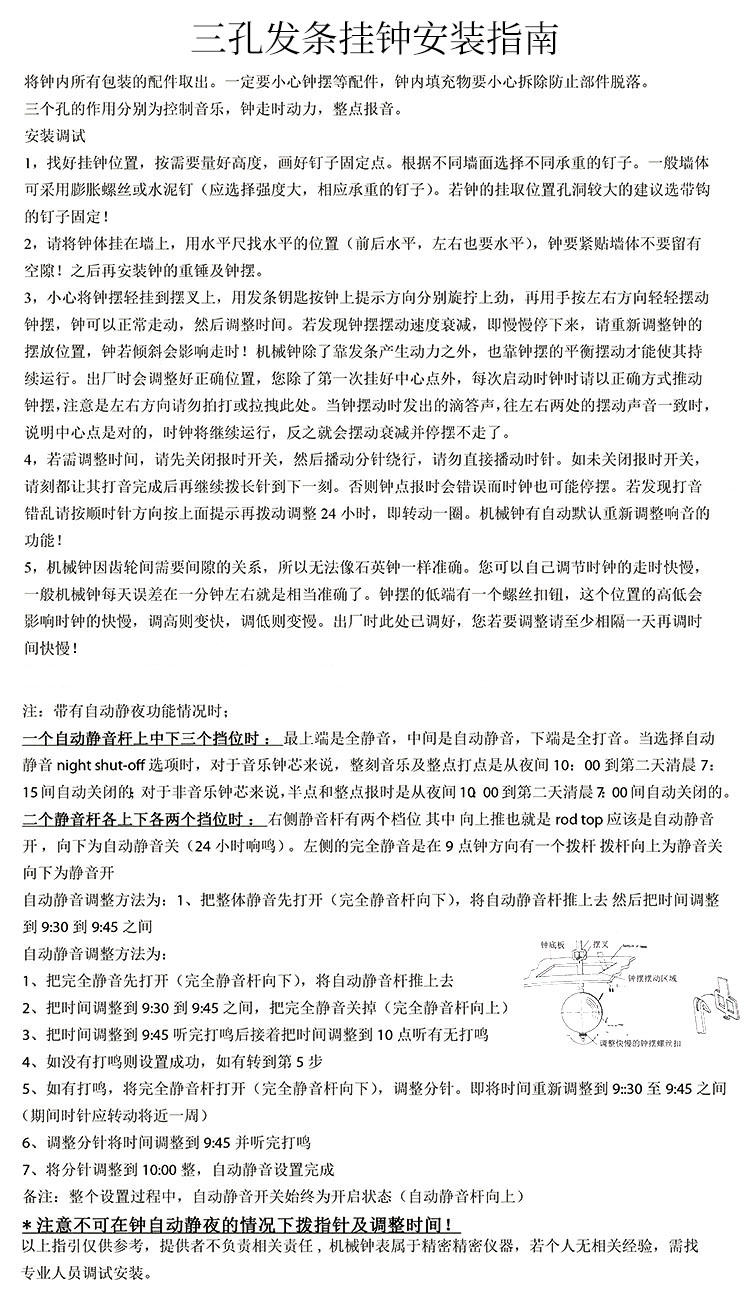
机械挂钟安装操作指南
发布时间:2023-08-26 12:51
上一篇: 自鸣机械钟与声学美学.....
下一篇: 钟壳表面木皮拼花镶嵌.....